Thursday April 2026

হটলাইন

সেবা এবং ধাপ

নং শিরোনাম সেবার ধাপ কার্যকলাপ
  
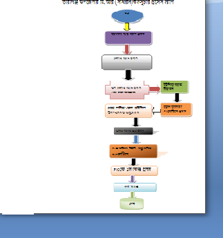
অতি দরিদ্রদের জন্য কর্মসংস্হান কর্মসুচীর মজুরী প্রদান ম্যাপ দেখুন
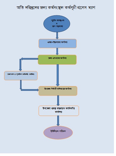
অতি দরিদ্রদের জন্য কর্মসংস্হান কর্মসুচীর প্রসেস ম্যাপ দেখুন
টি আর সাধারন কর্মসূচীর প্রসেস ম্যাপ দেখুন
কাবিখা সাধারন কর্মসুচীর প্রসেস ম্যাপ দেখুন
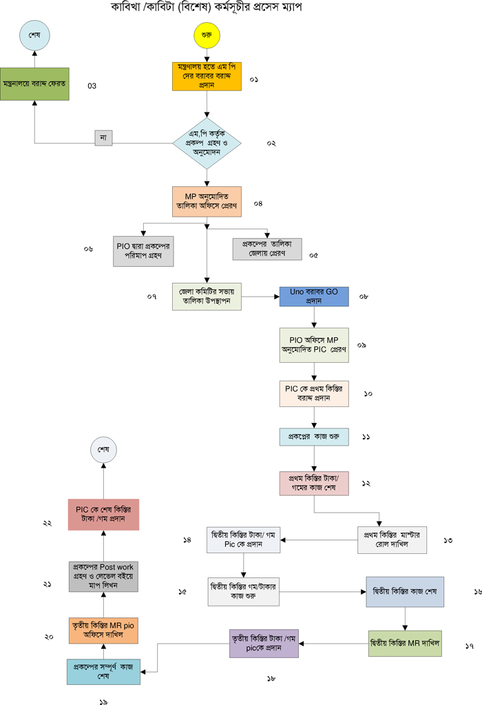
কাবিখা বিশেষ কর্মসুচীর প্রসেস ম্যাপ দেখুন
টি আর বিশেষ কর্মসূচীর প্রসেস ম্যাপ দেখুন
দেখছেন ১ থেকে ৬ পর্যন্ত, মোট ৬ এন্ট্রি

এক্সেসিবিলিটি

স্ক্রিন রিডার ডাউনলোড করুন